Master MongoDB Write Conflicts: Causes, Impact, and Solutions

Write conflicts are a common challenge faced in database management systems, including MongoDB, especially in environments with high concurrency. Understanding what write conflicts are, their causes, and how to effectively manage them is crucial for maintaining the stability and performance of MongoDB deployments. In this blog post, we will delve into the concept of write conflicts, explore their impact on database operations, and discuss strategies for identifying, addressing and minimizing write conflicts in MongoDB.
WriteConflict
A situation where two concurrent write operations try to use a resource that violates the constraints for a storage engine that uses optimistic concurrency control. MongoDB automatically ends and retries one operation of the conflicting write operations.
WriteConflict Error
In MongoDB, a write conflict refers to a situation where multiple write operations attempt to modify the same piece of data concurrently, leading to a conflict in determining the final state of the data. This can occur in distributed systems or in scenarios where multiple processes are trying to update the same document simultaneously.
MongoDB provides support for concurrent write operations, but conflicts may arise in certain scenarios. For example, if two processes attempt to update the same document with different values at the same time, MongoDB must resolve the conflict to ensure data consistency.

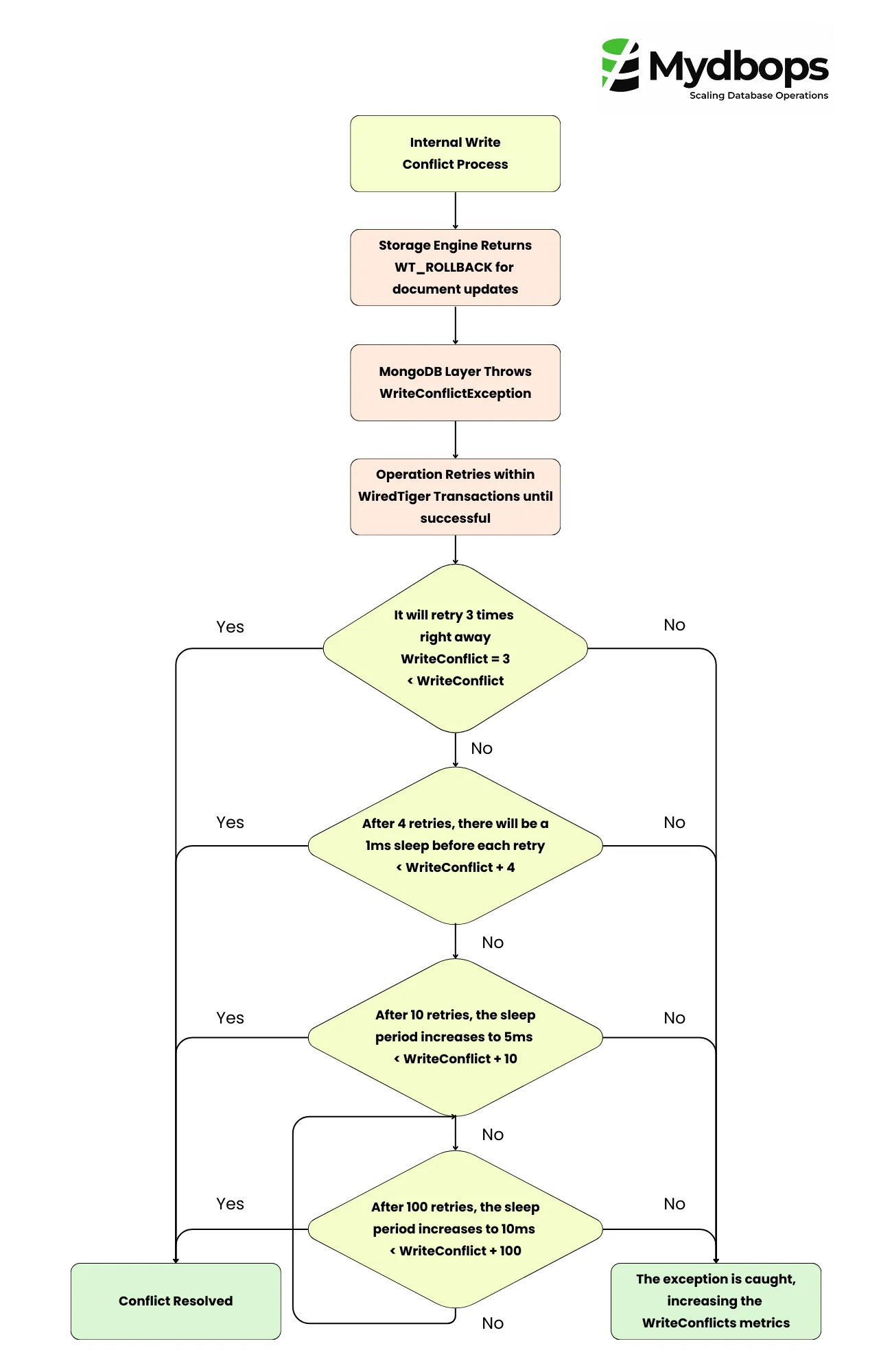
Internal WriteConflict Process

To handle write conflicts, MongoDB employs concurrency control mechanisms such as locking and Multi-Version Concurrency Control (MVCC). These mechanisms help manage concurrent write operations and maintain data integrity by ensuring that only one process can write to a document at a time. At the same time, other processes wait or retry their operations. If conflicts occur, MongoDB resolves them based on predefined rules, such as
What Is MVCC
MVCC (Multi-Version Concurrency Control) is a concurrency control method used in database management systems to provide concurrent access to the database by multiple users or transactions while maintaining consistency and isolation. Here's how MVCC typically works:
- Versioning: MVCC keeps multiple versions of data items in the database. Each transaction creating a new version instead of overwriting existing data enables concurrent reading and writing without blocking.
- Read Consistency: When a transaction reads data, it sees a snapshot of the database at the start, including all prior changes but excluding concurrent ones made after its start.
- Write Isolation: MVCC ensures transaction isolation by providing each transaction with its own consistent snapshot of the database, unaffected by concurrent transactions' changes.
- Transaction Visibility: MVCC ensures transactions see only committed data, excluding changes from concurrent uncommitted transactions, maintaining a consistent database view for each transaction.
- Garbage Collection: MVCC utilizes a garbage collection mechanism to periodically eliminate outdated data versions, preventing unnecessary bloat in the database.
How does an MVCC work in the database?
The typical process of multi-version concurrency control operates as follows:
1. Each database record is assigned a version number.
2. Concurrent read operations are performed against the record with the highest version number.
3. Write operations are executed on a copy of the record rather than the original record itself.
4. Users can continue reading the older version of the record while the copy is being updated.
5. Upon successful completion of the write operation, the version ID is incremented.
6. Subsequent concurrent read operations utilize the updated version of the record.
7. When a new update occurs, a new version of the record is created, thereby continuing the cycle of versioning and concurrency control.
Find write conflicts in logs and server status
For most read-and-write operations, WiredTiger uses optimistic concurrency control. WiredTiger uses only intent locks at the global, database and collection levels. When the storage engine detects conflicts between two operations, MongoDB will issue a WriteConflictException and one will incur a write conflict causing MongoDB to retry that operation transparently.
Write conflicts are reported in:
- MongoDB log entries for writeConflicts.
- WriteConflicts in db.serverStatus() Output
MongoDB log entries for WriteConflicts
To identify write conflict queries in MongoDB, you can search for the term writeConflicts in the relevant MongoDB log file. By using the grep command, you can determine the occurrence of write conflict errors for that document.
Example: MongoDB log lines for writeConflicts
From the provided log, it is evident that this operation had 31 attempts to update the document.
WriteConflicts in db.serverStatus() Output
You can also retrieve the count of write conflicts since the MongoDB service restarted from the serverStatus() output.
Example: WriteConflict Count In ServerStatus Output
Causes of WriteConflicts
Write conflicts in MongoDB can occur due to various reasons, including:
- Concurrent Updates: When multiple clients attempt to update the same document simultaneously, conflicts may arise if their changes conflict with each other.
- Network Latency: High network latency can lead to delays in propagating updates across different nodes in a distributed MongoDB cluster, increasing the chances of conflicts.
- Index Contentions: In scenarios where multiple updates are contending for the index keys, write conflicts can occur as MongoDB serializes index updates.
- Storage Engine Limitations: Certain storage engines used by MongoDB, such as WiredTiger, have internal mechanisms to handle write conflicts, but conflicts can still occur under heavy concurrent write workloads.
These are some common causes of write conflicts in MongoDB, and mitigating them often involves careful schema design, network optimization, and monitoring of cluster performance.
Drawbacks Of More WriteConflict Queries
Having more write conflicts in MongoDB can lead to several disadvantages:
- Decreased Performance: Write conflicts can cause MongoDB to retry failed operations, leading to increased latency and reduced throughput, especially under heavy write workloads.
- Increased Overhead: Retrying write operations incurs additional overhead on both the client and server sides, consuming more CPU, memory, and network resources.
- Higher Latency: Write conflicts delay the completion of write operations, increasing the response time experienced by clients and potentially affecting the overall application performance.
- Risk of Deadlocks: In distributed MongoDB environments, write conflicts can sometimes escalate into deadlocks if multiple clients are involved in cyclic dependencies of locking resources.
- Increased Complexity: Dealing with write conflicts requires additional code logic and error-handling mechanisms in application code, adding complexity to development and maintenance efforts.
Overall, having more write conflicts in MongoDB can degrade system performance, and increase operational complexity.
Handling WriteConflicts
If you encounter a high rate of writeConflicts/sec, Consider the following steps:
- Analyze Workload: Review the workload to identify any patterns or operations causing frequent write conflicts.
- Optimize Indexes: Make sure to have the right indexes to support write operations and minimize contention. Additionally, identify and eliminate any unused or duplicate indexes. This step is crucial because indexes add performance overhead during write operations (inserts, updates, and deletes) by requiring MongoDB to update them alongside the data. Removing unnecessary indexes reduces this overhead, resulting in faster write operations and enhanced overall database performance.
- Tune Write Concerns: Adjust write concerns to balance consistency and performance based on application requirements.
- Increase Time Interval: To mitigate writeConflict errors, consider increasing the time interval between consecutive write operations.
- Scale Resources: Consider scaling resources, such as CPU, memory, and storage, to handle increased concurrency and reduce contention.
- Review Application Design: Evaluate the application design to minimize concurrent writes and optimize data access patterns.
- Monitor and Tune: Continuously monitor performance metrics and tune configuration settings to optimize database performance.
By following these steps, you can effectively address a high rate of write conflicts and improve the overall performance and stability of your MongoDB deployment.
In conclusion, write conflicts can arise in MongoDB due to concurrent write operations on the same document or resource. Understanding the causes, monitoring metrics like write conflicts/sec, and implementing appropriate strategies such as adjusting write concern, optimizing queries, and increasing time intervals between write operations can help mitigate write conflict issues and ensure smoother database operations.
Tired of write conflicts hindering your MongoDB performance? Mydbops offers comprehensive MongoDB Managed Services and expert Consulting to optimize your database and ensure seamless operations. Contact us today to learn more!
{{cta}}




